subatomic's 202 mod guide (cykong's mod guide + subatomic edits):

First I want to point out, this isn't my guide. It's just me marking up someone's document and sharing my edits with you...
This document was originally written by Cykong, and all but one image is from his website.
The original doc can be found here: http://www.cykong.com/Synths/Roland MC-202/RolandMC-202-Mods8.htm.
NOTE: For ideas on how to drill out the 202 case, and other commentary about my experience: read here, the guide below only covers wiring...

Many thanks to Cykong for making a great 202 mod guide.
Below are the 10 Cykong 202 mods that interested me (I left off the output jacks),
This doc exists because I have added some new annotations which are very useful in speeding up sourcing parts, and makes starting each step easy, and clarifies some points I thought worth mentioning.
If you see Parts List or notes in red this is text I have added.

Cykong's original document dealt with rack mounting a mc202.
I have modded a 202 using those instructions, but kept my 202 in it's original case (see picture above).
The mods are such that the 202 can operate modded, or in it's original vintage condition.
I was able to fit 10 jacks and 4 toggles onto the 202, but with more work you may be able to fit 11 or 12 jacks
(or more if you mount the extras in locations other than the back...)

Original Roland MC-202 schematics for reference (not needed using this guide):

10 Mods Listed in order:

Parts List For all Mods below
10x 1/8" switched mono jacks
4x 100k resistor (1%)
4x SPDT (on-on) sub-mini toggle switch
thin stranded wire (28AWG ribbon cable)
1/16" dia heatshrink tubing

subatomic: WARNING: The black and white PCB pictures below are flipped right-to-left!!!
Think and plan carefully before doing work. Understand and identify your locations...


1a,2a.) Proper CV / GATE INPUTS

Parts for this Mod
2x 1/8" switched mono jacks
thin stranded wire (ribbon cable)
The MC-202 does have CV/Gate In's and out's. However, it's a known problem that the CV/Gate Inputs have slight problems, since many data are actually quantised before they reach the Synth section. This is because the CV/Gate In's are routed and pass through the internal sequencer CPU then out back to the synth.

Note: If you're not rackmounting the MC-202, you'll need to wire a few more wires for the bypasses. Bear in mind that: we'll be patching the proper CV/Gate AFTER the internal sequencer, so bypasses are needed if u require the internal sequencer CV/Gate to pass thru. See below "using Switch Sockets"...

1. Proper CV IN
The actual CV Out from the internal sequencer is located at PIN 12 of I.C.15. You can cut the PCB track, and use a switching circuit...

IC15 is located on the right of the rectangular cut in the middle of the PCB (face from top/component side), bottom left of the ACCENT Pot, right top corner of the LCD Display area.

So, facing from the PCB Track side....

2. Proper GATE IN
Internal GATE OUT from the sequencer to the synth is located at IC 8, the big flat chip. Facing from TOP/Component Side, it's the 2nd pin on the right...

So, facing from the PCB Track side....

1b,2b.) Proper CV / GATE INPUTS (using Switch Sockets)

Parts for this Mod
see previous heading above
Switching Sockets can be used to for the CV/Gate mod - so that when external CV/gate plugs are plugged into the sockets, they break the internal connections and allow the external signal pass thru to the IN points.

CV Mod with Switch Socket:

Gate Mod with Switch Socket:

Or, you can wire a switch to switch between Internal or External CV/Gate:

3.) VCF Cutoff cv (input)

Parts for this Mod
1/8" mono jack
spst switch (switches VCF between CV+internal or internal)
100k resistor (%1)
heatshrink tubing
thin stranded wire (ribbon cable)
VCF CV In is located at Pin 6 of I.C.24. Wire a socket with a 100k resistor and tap it to this point.

IC24 is located on the middle right of the PCB (facing from TOP/Component side), just under SW5 (ENV/GATE Switch) and the ATTACK (ASDR) Slider, above the ACCENT Pot.

Or you can do it on the other side...facing from the PCB Track side....

Note: There's no need for switched sockets for the VCF CV input. When a jack is plugged in, the CV is ADDED to the VCF Cutoff Frequency slider setting. However, if you're wiring these CV In's directly to an internal midi interface or if you'll be constantly having the additional CV jacks plugged in, it is better to have a switch for the CV in. Just a simple SPST to switch the CV IN.

4.) PW cv

Parts for this Mod
1/8" mono jack
spst switch (switches PW between CV+internal or internal)
100k resistor (%1)
heatshrink tubing
thin stranded wire (ribbon cable)
Looking at the Schematics, a PWM CV can be tapped to the centre of the PWM Slider.

So a socket with a 100k resistor, tapping to either the PWM Slider or the leg of R191 will provide PWM CV IN. R191 is located just underneath the ENV Slider in the VCF Section

So, facing from the PCB Track side....

Note: There's no need for switched sockets for the PWM CV input. When a jack is plugged in, the CV is ADDED to the PWM Slider setting. However, if you're wiring these CV In's directly to an internal midi interface or if you'll be constantly having the additional CV jacks plugged in, it is better to have a switch for the CV in. Just a simple SPST to switch the CV IN.

5.) VCA (limited Volume Control)

Parts for this Mod
1/8" mono jack
100k resistor (1%)
heatshrink tubing
thin stranded wire (ribbon cable)
VCA CV IN is actually at the centre of SW5 (VCA ENV/GATE Switch)

Again, a socket with a 100k resistor tapping to the middle of SW5 near the BLUE round internal speaker. Either side would do, as they're linked together.

So, facing from the PCB Track side....

NOTE: The VCA CV In doesn't produce any dramatic effects, it acts like an extra Volume Control, but the width is very limited.

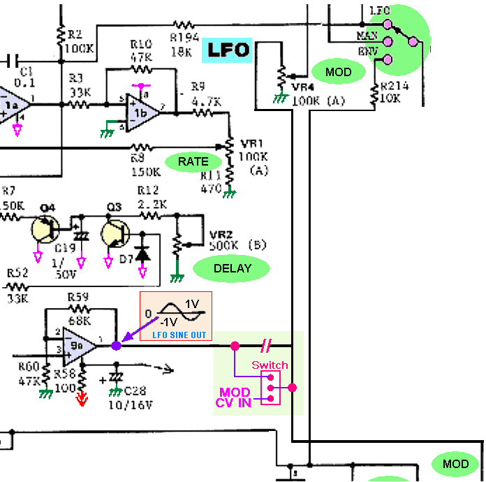
6.) MOD

Parts for this Mod
1/8" mono jack
spst switch (switches the modulation source between internal LFO or CV IN)
thin stranded wire (ribbon cable)
Modulation source (usually it's the internal LFO)

Actual MOD on the MC-202 goes from the LFO Sine output to the MOD Slider. So it is possible to tap a CV IN to the mod...

Note: The Analogue Solution Modular Upgrade MOD CV IN is kinda confusing. In fact, whatever was done on this MC-202 wasn't working properly.

What the AS Mod CV IN is doing, is actually adding the CV to the Mod Slider, but CUT/Disconnect it from the slider to the LFO Sine Output from IC9. A "Mod Contact" wire linked the Mod Slider back to where it's supposed to be going...

It may be easier to actually do a switch to select the MOD from MOD CV IN or LFO Sine Out.

This way, there's no need to tap to the slider, and just one cut is needed.

On the solder side:

7.) PORTAMENTO CV SWITCH INPUT ( +5V will turn Portamento OFF. 0V will turn it ON. )

Parts for this Mod
1/8" switched mono jack
thin stranded wire (ribbon cable)
Pin 5 of IC14...

Track cutting is required...
From Solder Side:

Note: +5V will turn Portamento OFF. 0V will turn it ON. (I have this assigned to Midi CC#65, but the effect is reversed).

8a.) ACCENT (VCA) CV SWITCH INPUT ( +5V will turn ACCENT ON. 0V will turn it OFF. )

Parts for this Mod
1/8" switched mono jack (accent in)
thin stranded wire (ribbon cable)
Pin 6 of IC14...

Track cutting is required...
From Solder Side:

Note: +5V will turn ACCENT ON. 0V will turn it OFF. (I have this assigned to Midi CC#64 - Sustain Pedal).

8b.) ACCENT (VCF) CV SWITCH INPUT

Parts for this Mod
(use jack from accent VCA above)
thin stranded wire (ribbon cable)
Pin 12 of IC14...

Track cutting is required...

Note:Well, at 1st I didn't do this mod... as I've run out of Aux Gates.... But after writing up this page, i decided to give it a try, and used a SPDT switch to switch my Aux Gate going to either the Accent VCA or the Accent VCF.

So... the PCB side of things:...

CUT TRACK: the track under the IC is wider and easier to cut

8c.) Selector for Accent -> VCF/VCA (toggle switch)

Parts for this Mod
SPDT switch (directs accent-in signal to either VCA or VCA/VCF)
thin stranded wire (ribbon cable)
IMPORTANT NOTE ON ACCENT VCF SWITCH

I use a switch from a MIDI AUX GATE Out to switch between going to the VCA ACCENT and the VCF ACCENT. However, I found that the Accent VCF will only work IF ACCENT VCA IS ALSO TURNED ON.

So on my switch, i actually have the AUX GATE and the Accent VCA wired together. When switched, AUX GATE is going to BOTH Accent VCA and Accent VCF, and this actually activates the Accent VCF.

As you can see, the YELLOW Aux Gate wire is also wired to the Accent (VCA) on the right.

subatomic: I found this very confusing, so I came up with a solution for the ACCENT VCA and ACCENT VCF
mods together (1 jack and 1 switch total), here's a diagram of what I did


I think the instructions were confusing because maybe Cykong didn't keep around the internal sequencer connection. But when modding a 202 still in it's case, we probably want to preserve this capability. My goal was to minimize gate inputs for use with a midi2cv box, otherwise we could have separated the Accent into two gate jacks... This method here makes it simple with only one jack, and one toggle. As a bonus, the toggle even works to select A or FA when using the 202 in it's stock configuration with internal sequencer driving - the toggle is slightly easier than using Shift/Accent to switch to FA mode... :)

9.) Ext Audio Input to VCF Source Mixer

Parts for this Mod
1/8" mono jack
100k resistor (%1)
heatshrink tubing
thin stranded wire (ribbon cable)
It's quite easy - all the VCO's and Sub-Osc are mixed at the VCF Source Mixer

So either use a socket and a 100k resistor, or a socket + 100k + 100k Pot tapped to the common point of the legs of R186 / R187 / R188.

R186 / R187 / R188 are located just underneath the Filter ENV / MOD / KYBD Sliders.

10.) Ext Audio Input to VCA

Parts for this Mod
1/8" mono jack
thin stranded wire (ribbon cable)
This is just after the Filter section, where R147 and R148 meets and join the VCA section.

R147 / R148 are located below the Volume Pot.

extra: Bareille midi2cv kit

subatomic: a good option for midi-fying your mc-202 after doing the above mods. this is the kit cykong used in his rack